Show / Hide Table of Contents

Platina Standard REST API — Getting Started

Welcome to the developer docs for the Platina Standard REST API — a modern, DIGG-compliant API for integrating with Platina.

Purpose

The purpose of the API is to make sure a junior developer without any knowledge about the inner working of Platina should be able to create Cases, register Deeds etc.

The service exposes a [DIGG compliant](https://www.digg.se/om-oss/nyheter/oppna-och-delade-data/nyheter/2022-07-12-rest-api-profil-okar-kvaliteten-pa-apier for managing diaries, journalized cases, deeds and documents. Currently the service supports the most basic uses cases. In essence the service is a CRUD based.

Main Purposes

  • To expose Platina core functionality.

  • Is developed and maintained as a core part of Platina.

  • The consumer should feel confident in taking a dependency from a maintainability and upgradability standpoint.

  • Is updated and tested as part of each release.

  • Stable contracts versioning strategy, based on SemVer

  • Support Platina standard customizations.

  • A roadmap which focuses on improved scalability and security.

Endpoints

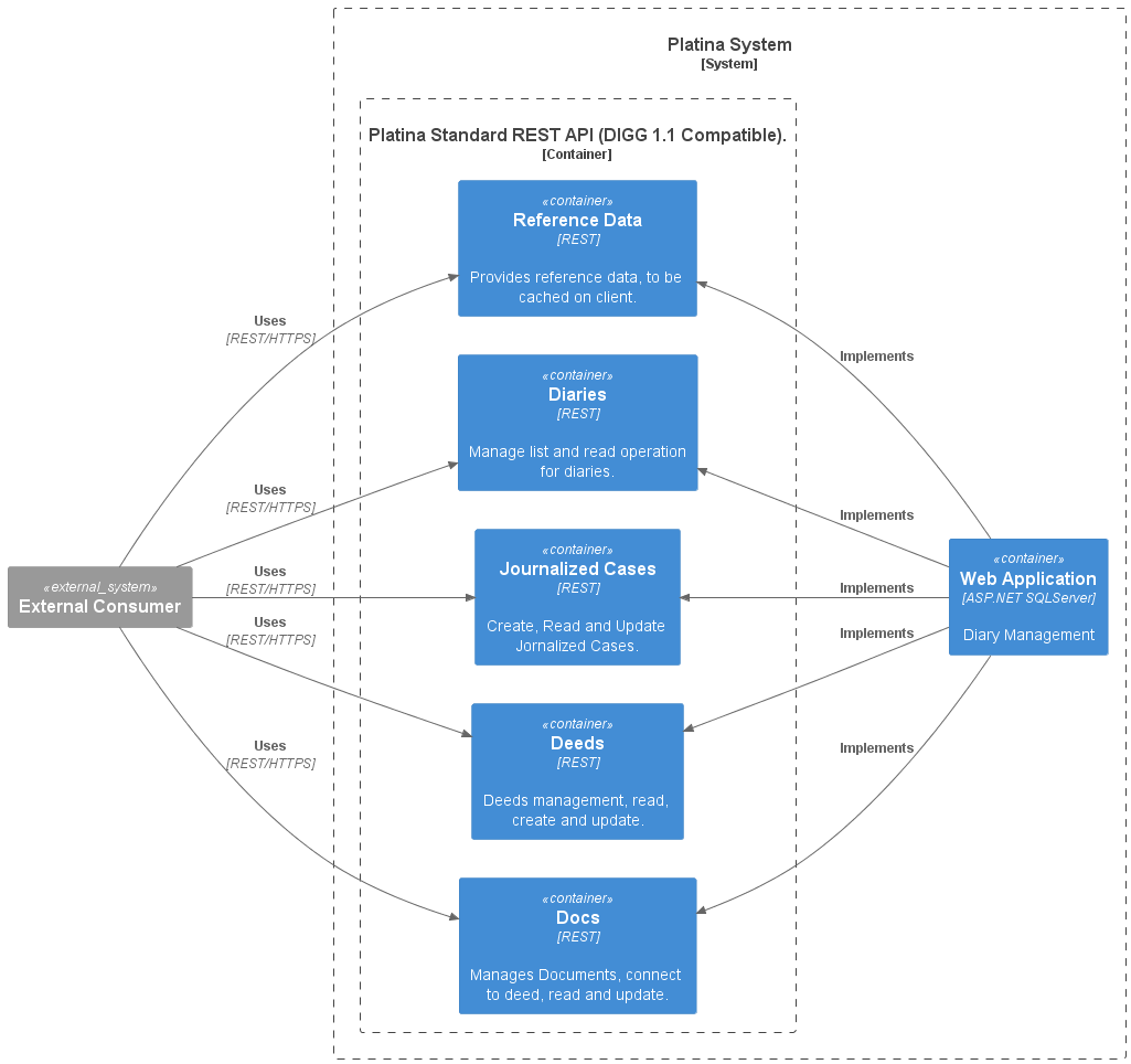
This is a picture showing the different areas of concern, exposed as REST endpoints.

missing
Endpoints

Information model

missing
Information Model

Authentication and Authorization

For details on authentication and authorization, see the Authorization guide.

Logging and debugging

<TBD.>

Performance

<TBD.>

Swagger endpoint

All endpoints described in Swagger documentation : https://platina-api.azurewebsites.net/swagger/index.html

Target Architecture

missing
Information Model
Back to top Created by Formpipe